班长🚩的手灵活的按着遥控器视频🌈 沈阳佩特芯片制造有限责任公司
歡迎來到沈阳佩特芯片制造有限责任公司,服務熱(re)線:
速凍蔬(shū)菜流水線
您當前(qián)位置:網站首頁 > 速(su)凍蔬菜流水線

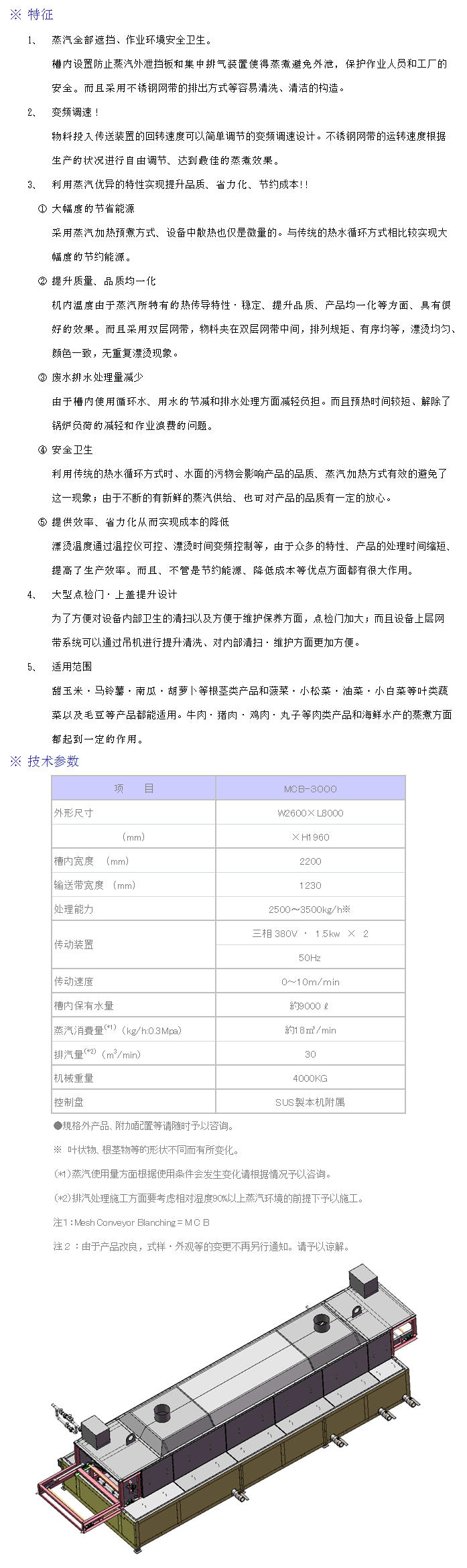
網(wǎng)帶式預煮機

詳情(qíng)介紹

Copyright 2019 沈阳佩特芯片制造有限责任公司 未經允許(xu) 嚴禁複制 技術支(zhī)持:商至信 後台管(guǎn)理 京ICP證000000号

關閉

总 公 司急 速 版WAP 站H5 版无线端AI 智能3G 站4G 站5G 站6G 站
·